| Συνδεθείτε στην Υπηρεσία Νομοσκόπιο | | | | | Νέοι χρήστες | | Εάν είστε νέος χρήστης, θα πρέπει να δημιουργήσετε ένα ΔΩΡΕΑΝ λογαριασμό προκειμένου να φύγει το παράθυρο αυτό και να αποκτήσετε πλήρη πρόσβαση στην υπηρεσία Νομοσκόπιο. | | Δημιουργία νέου λογαριασμού | | |
Γενικά
Στο συγκρότημα των χειρουργείων θα γίνονται χειρουργικές επεμβάσεις προγραμματισμένες και επείγουσες για εσωτερικούς και εξωτερικούς ασθενείς.
Προδιαγραφές χειρουργείων για ειδικές χειρουργικές επεμβάσεις που απαιτούν πλέον εξειδικευμένη αντιμετώπιση θα καθορίζονται από τις προδιαγραφές των αντίστοιχων τμημάτων.
Υποδιαιρέσεις:
α. Τμήμα άσηπτων χειρουργικών επεμβάσεων
β. Τμήμα σηπτικών χειρουργικών επεμβάσεων
γ. Τμήμα ενδοσκοπήσεων
3.1.α Τμήμα Άσηπτων Χειρουργικών Επεμβάσεων
Αρχές Σχεδιασμού
α)1. Θέση του τμήματος
Το τμήμα χειρουργικών επεμβάσεων αποτελεί ένα ανεξάρτητο λειτουργικό σύνολο χώρων μέσα στο όλο κτιριακό συγκρότημα της κλινικής.
Θα πρέπει να διασφαλίζονται
α) η αποκλειστική χρήση των χώρων χωρίς παρεμβολή άλλων λειτουργιών.
β) η αποφυγή μολύνσεων από τυχόν επαφή του με άλλα τμήματα (π.χ. Νοσηλευτική Μονάδα). Η εξασφάλιση αυτή μπορεί να επιτευχθεί με την χωροθέτηση του σε ιδιαίτερο όροφο, κατάληξη πτέρυγας ή ανεξάρτητο κτίριο με εσωτερική διασύνδεση.
γ) η με ενόχληση του τμήματος από θορύβους τυχόν γειτνιαζόντων τμημάτων.
α)2. Σχέση του με άλλα τμήματα
Η σχέση του τμήματος χειρουργικών επεμβάσεων με άλλα λειτουργικά τμήματα διακρίνεται σε άμεση και έμμεση.
Με τον όρο άμεση σχέση νοείται η απόλυτη εν επαφή ή η γειτνίαση στον ίδιο όροφο των λειτουργικών τμημάτων.
Με τον όρο έμμεση σχέση νοείται εύκολη και απρόσκοπτη οριζόντια και κατακόρυφη επικοινωνία η οποία δεν διασταυρώνεται με χώρους μεγάλης κυκλοφορίας ατόμων.
Σε άμεση σχέση με το τμήμα θα πρέπει να βρίσκονται
| • | Οι Μονάδες εντατικής θεραπείας γενικές ή ειδικές ανάλογα με την εξειδίκευση των χειρουργείων, πλην της Μονάδας Εμφραγμάτων. |
Σε έμμεση σχέση με το τμήμα θα βρίσκονται
1. Το τμήμα Αποστείρωσης (εφόσον αυτό δεν εμπεριέχεται μέσα στο χειρουργικό τμήμα). Εφόσον βρίσκεται σε άλλον όροφο απ' αυτό των χειρουργείων είναι επιθυμητό να υπάρχει η δυνατότητα άμεσης κατακόρυφης μεταφοράς του αποστειρωμένου υλικού με ιδιαίτερο ανελκυστήρα (monte charges).
2. Οι αντίστοιχες χειρουργικές νοσηλευτικές μονάδες.
3. Το τμήμα Επειγόντων Περιστατικών.
4. Τα Διαγνωστικά Εργαστήρια.
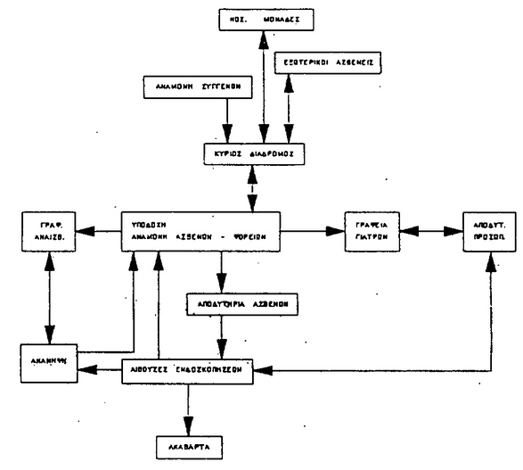
Η διαγραμματική σχέση του τμήματος των χειρουργείων με άλλα τμήματα της κλινικής φαίνεται ενδεικτικά στο παρακάτω διάγραμμα.

Ενδεικτικό διάγραμμα κίνησης ασθενών στην πορεία των χειρουργικών διαδικασιών και σχέσεις συναφών τμημάτων
α)3. Δυναμικότητα του τμήματος
Αν στην κλινική υπάρχουν κλίνες του χειρουργικού τομέα θα υπάρχει απαραίτητα τμήμα άσηπτων χειρουργικών επεμβάσεων με τουλάχιστον μια χειρουργική αίθουσα άσηπτου χειρουργείου ανά 30 κλίνες του χειρουργικού τομέα.
Εφόσον ο αριθμός των κλινών του χειρουργικού τομέα υπερβαίνει τα 20 τότε ο ελάχιστος αριθμός απαιτουμένων χειρουργικών αιθουσών ορίζεται σε 2.
Εφόσον στην κλινική αντιμετωπίζονται καρδιολογικά χειρουργικά περιστατικά θα υπάρχει απαραίτητα και χειρουργείο καρδιοχειρουργικής.
Εφόσον στην κλινική αντιμετωπίζονται ορθοπεδικά περιστατικά θα υπάρχει απαραίτητα και ορθοπεδικό χειρουργείο με πρόσθετους ειδικούς βοηθητικούς χώρους και εγκαταστάσεις.
Μετρικά στοιχεία υπολογισμού του αριθμού των χειρουργικών αιθουσών στην γενική ή ειδική κλινική.
Ο ακριβής καθορισμός του αριθμού των χειρουργικών αιθουσών και η κατανομή τους ανά χειρουργική ειδικότητα θα εξαρτάται:
1. Από τις εξυπηρετούμενες χειρουργικές ειδικότητες στην κλινική.
2. Από την κατανομή κατά ειδικότητα των χειρουργικών κλινών της Κλινικής.
3. Από την τακτική λειτουργίας του Τμήματος.
4. Από τον αριθμό του προσωπικού που θα το εξυπηρετεί και την κατανομή του κατά προβλεπόμενες βάρδιες.
5. Από τον προβλεπόμενο εξοπλισμό του τμήματος.
Όλα τα παραπάνω στοιχεία θα κρίνονται με βάση την πλήρη έκθεση που θα περιλαμβάνεται στην υποβολή της μελέτης και με ευθύνη του αιτούντος για την ακρίβεια και τήρηση τους.
Σαν δείκτη των παραπάνω στοιχείων αναφέρουμε τον διεθνώς αποδεκτό τύπο υπολογισμού του αριθμού χειρουργικών αιθουσών που είναι:
Αριθμός απαιτούμενων Χειρουργικών Αιθουσών = (Ολικός αριθμός εγχειρήσεων κατά έτος)/(Αριθμός προβλεπομένων εγχειρήσεων ανά χειρουργείο κατά έτος)
Όπου ο αριθμός των συνολικών προβλεπομένων εγχειρήσεων κατά το έτος υπολογίζεται:
αριθμός εγχειρήσεων κατ' έτος = (Αριθμός χειρουργικών κλινών x 365 x ποσοστό προβλεπόμενης πληρότητας κλινών)/(προβλεπόμενος μέσος όρος ημερών παραμονής πάσχοντος x 100)
Όπου ο μέσος όρος παραμονής ασθενών είναι σωστότερο να υπολογίζεται στους τρεις μήνες μεγαλύτερης κίνησης αντί του μέσου ετήσιου για καλύτερη προσέγγιση.
Ο ίδιος υπολογισμός μπορεί να χρησιμοποιηθεί για κάθε επιμέρους ειδική χειρουργική αίθουσα.
β. Λειτουργική οργάνωση.
β)1. Προϋποθέσεις λειτουργίας
Απαραίτητος παράγων στον σχεδιασμό του τμήματος για την εξασφάλιση του αναγκαίου βαθμού ασηψίας είναι η τήρηση των παρακάτω προϋποθέσεων.
1. Η καθαρή και η ακάθαρτη κυκλοφορία πρέπει αυστηρά να διαχωρίζονται μεταξύ
τους.
2. Το τμήμα των χειρουργείων πρέπει να είναι ανεξάρτητο από την γενική κυκλοφορία και από την κίνηση του αέρα του υπολοίπου κτιριακού όγκου της κλινικής.
3. Οι χώροι του τμήματος θα πρέπει να έχουν τέτοια διάταξη ώστε να προκύπτει μία συνεχής πρόοδος των συνθηκών ασηψίας κατά την πορεία από τις εισόδους του τμήματος μέχρι τις χειρουργικές αίθουσες.
4. Τα ακάθαρτα υλικά θα πρέπει να μπορούν να απομακρύνονται με τρόπο που θα διασφαλίζει την πλήρη ασηψία των καθαρών χώρων εφόσον διέρχονται από αυτούς κατά την αποκομιδή τους (δηλαδή στην περίπτωση της μη ύπαρξης ακάθαρτου διαδρόμου).
5. Η πρόσβαση ασθενών και προσωπικού στην άσηπτη ζώνη θα γίνεται μόνο μέσω του φίλτρου της προστατευτικής ζώνης.
6. Το νοσηλευτικό και βοηθητικό προσωπικό του τμήματος θα πρέπει να εισέρχεται και να εξέρχεται στη καθαρή και άσηπτη ζώνη από ένα και μόνο σημείο.
7. Απαραίτητο ελάχιστο καθαρό πλάτος διαδρόμων του τμήματος είναι: Για μονόπλευρη διάταξη χειρουργικών αιθουσών 2,80 m και για αμφίπλευρη διάταξη 3,20 m.
8. Το προσωπικό που εργάζεται στο τμήμα θα πρέπει να μπορεί να κινείται εντός της καθαρής ζώνης χωρίς να αναγκάζεται να διέρχεται από περιοχές που δεν ανήκουν σε αυτήν.
9. Οι κατευθύνσεις των κινήσεων του αέρα μέσα στο τμήμα θα πρέπει να είναι πάντοτε από τις καθαρότερες προς τις λιγότερο καθαρές περιοχές.
β)2. Λειτουργικές ενότητες
Το τμήμα των χειρουργικών επεμβάσεων θα διαχωρίζεται σε πέντε διακεκριμένες ζώνες.
1. Εξωτερική ζώνη ή σηπτική ζώνη
Στην ζώνη αυτή βρίσκεται η περιοχή εισόδων - εξόδων του τμήματος χώροι υποδοχής, αναμονής, παραλαβή καθαρών προμηθειών, βοηθητικοί χώροι και γραφεία γιατρών (Μπορεί να υπάρχει και σηπτικό χειρουργείο και αίθουσες ενδοσκοπήσεων εφόσον συναρτώνται με το τμήμα των άσηπτων χειρουργικών επεμβάσεων).
2. Προστατευτική ζώνη.
Είναι η ενδιάμεση ζώνη μεταξύ σηπτικής και καθαρής ζώνης που θα λειτουργεί σαν φίλτρο προστασίας της καθαρής ζώνης από τα μικρόβια της κλινικής και περιλαμβάνει τους χώρους αλλαγής φορείου ασθενών, και από τα αποδυτήρια προσωπικού.
3. Καθαρή ζώνη
Στη ζώνη αυτή θα βρίσκονται ο εσωτερικός καθαρός διάδρομος του τμήματος, χώροι επικουρικών εξυπηρετήσεων, γραφείο αναισθησιολόγου, αίθουσες νάρκωσης, αίθουσες εξόδου αποσωλήνωσης, χώροι πλύσης χειρών χειρούργων, η ανάνηψη, χώροι αποστειρωμένου υλικού χειρουργείων πιθανά εργαστήρια χειρουργείων (π.χ. ταχείας βιοψίας, σκοτεινός θάλαμος, φορητό ακτινολογικό μηχάνημα) και γενικά όλοι οι χώροι προς τους οποίους έχουν πρόσβαση μόνο ασθενείς και προσωπικό που έχουν ήδη περάσει από το φίλτρο της προστατευτικής ζώνης.
4. Άσηπτη ζώνη
Θα είναι μόνο οι αίθουσες επεμβάσεων.
5. Ακάθαρτη ζώνη
Στη ζώνη αυτή ανήκουν μόνο οι χώροι συγκέντρωσης ακαθάρτων και ο ακάθαρτος διάδρομος αν υπάρχει.
Οι σχέσεις των επιμέρους λειτουργικών ενοτήτων του τμήματος των χειρουργικών επεμβάσεων καθώς και οι απαραίτητες κινήσεις των ασθενών του προσωπικού, των καθαρών ειδών, των ακαθάρτων και του αποστειρωμένου υλικού φαίνονται διαγραμματικά στο παρακάτω σχήμα.

1. Εξωτερική ζώνη
α. Χώροι συγγενών
Οι χώροι συγγενών θα πρέπει να βρίσκονται εκτός του τμήματος των χειρουργείων σε άμεση γειτνίαση με αυτό και θα περιλαμβάνουν του χώρους.
1. Αναμονής συγγενών 20 m2 (με φυσικό φωτισμό και αερισμό και τηλεφωνική εξυπηρέτηση).
2. Ενημέρωση συγγενών 6 m2.
3. WC ανδρών - γυναικών 6 m2.
β. Είσοδος τμήματος χειρουργείων:
4. Υποδοχή ασθενών - εποπτεία - στάση αδελφής 8 m2
5. Χώρος φορείων ή κρεβατιών και αναμονής προ-εγχειρητικών ασθενών min εμβαδόν 6 m2 ανά αίθουσα χειρουργείου.
6. Χώρος ακαθάρτων 4 m2.
7. Χώρος καθαρών κλινοσκεπασμάτων 2 m2.
8. Αποδυτήρια WC - ντους, χώρος προετοιμασίας εξωτερικών Ασθενών (ερμάρια) 8 m2 (εφόσον υπάρχει τέτοια λειτουργία).
9. Εφόσον δεν υπάρχει τμήμα επειγόντων περιστατικών θα πρέπει να περιλαμβάνεται ιδιαίτερος χώρος προετοιμασίας - αναζωογόνησης ασθενών 12 m2.
γ. Χώροι προσωπικού
Στην περίπτωση που περιλαμβάνοντα ιατρικές διαδικασίες γραφείου στην ζώνη αυτή οι απαραίτητοι χώροι θα είναι:
10. Χώροι γραφείων γιατρών. Απαιτείται χώρος 6 m2 ανά γιατρό οποιασδήποτε ειδικότητας που απασχολείται στο τμήμα. Ελάχιστος αριθμός γιατρών θα λαμβάνεται ο προβλεπόμενος για μια βάρδια πλήρους λειτουργίας του τμήματος. Ελάχιστο εμβαδόν χώρου 12 m2.
11. Χώρος αρχειοθέτησης και στατιστικής επεξεργασίας στοιχείων 3 m2 ανά αίθουσα χειρουργείου με 10 m2.
12. Χώρος ανάπαυσης προσωπικού με office min 16 m2, ο χώρος υπολογίζεται κατ' ελάχιστο για 2 χειρουργικές αίθουσες επαυξανόμενος κατά 4 m2 ανά κάθε μια επιπλέον χειρουργική Αίθουσα.
13. Χώροι WC προσωπικού ανδρών - γυναικών min 6 m2 (Εφόσον οι ως άνω 1 έως 3 χώροι προβλέπονται σ' αυτήν τη ζώνη).
δ. Βοηθητικοί χώροι
14. Χώρος καθαρίστριας min 4 m2.
15. Επισκευή και συντήρηση εξοπλισμού του τμήματος 12 m2.
16. Αποθήκη εξοπλισμού και επίπλων 10 m2 ανά 3 αίθουσες χειρουργείου με min 10 m2.
17. Αποθήκη καθαρού μη αποστειρωμένου υλικού 6 m2.
2. Προστατευτική ζώνη.
α. Χώροι αλλαγής φορείων.
18. Χώρος αλλαγής φορείου min εμβαδόν 12 m2.
19. Εναπόθεση κενών φορείων - χειρουργικών τραπεζών και παραμονής βοηθητικού προσωπικού 3 m2 ανά αίθουσα χειρουργείου με min εμβαδόν 10 m2.
20. Αποδυτήρια - WC - ντους - ιματιοθήκη (Δύο ανεξάρτητες ενότητες για άνδρες και γυναίκες). Εμβαδόν χώρου ανδρών 16 m2 (1 WC, 1 ντους, 1 αποδυτήριο ιματιοθήκη). Εμβαδόν χώρου γυναικών 16 m2 (1 WC, 1 ντους, 1 αποδυτήριο ιματιοθήκη).
Σύνολο ελάχιστου εμβαδού 32 m2.
Θα προβλέπονται ατομικά ντουλάπια ιματιοθήκης με αναλογία σε 0,70 m2 επιφάνεια όψεως, ανά εργαζόμενο, στις αίθουσες των χειρουργείων στην διάρκεια μιας βάρδιας. Οι παραπάνω χώροι έχουν υπολογιστεί για ελάχιστη ομάδα 2 χειρουργικών αιθουσών.
Το εμβαδόν θα διπλασιάζεται ανά 2 επιπλέον χειρουργικές αίθουσες.
21. Χώρος ακαθάρτων 4 m2 με έξοδο στην σηπτική περιοχή.
22. Χώρος ειδών καθαριότητας 6 m2.
Οι χώροι αυτοί θα μπορούν να βρίσκονται και στην καθαρή ζώνη αλλά έχουν την δυνατότητα τροφοδοσίας από την σηπτική ζώνη.
23. Χώρος απολύμανσης και αποστείρωσης αναισθησιολογικού υλικού ελάχιστου εμβαδού 10 m2.
24. Αποθήκη φαρμάκων και όρων 6 m2.
25. Χώρος πλύσης και απολύμανσης χειρουργικών φορείων και τρόλεϊ εμβαδόν 9 m2.
26. Εφόσον γίνονται εγχειρήσεις που απαιτούν ραδιενεργά υλικά θα υπάρχει ιδιαίτερη αποθήκη ραδιενεργών υλικών 4 m2 και για τα οποία θα προβλέπονται οι απαιτούμενες συνθήκες μεταφοράς - αποθήκευσης που προβλέπονται από τους αντίστοιχους κανονισμούς ακτινοπροστασίας.
Παραθέτουμε ενδεικτικό λειτουργικό διάγραμμα των αποδυτηρίων προσωπικού της προστατευτικής ζώνης:

Ενδεικτικό λειτουργικό διάγραμμα αποδυτηρίων
3. Καθαρή ζώνη.
α. Χώροι υποστήριξης χειρουργικής αίθουσας.
27. Χώρος εργασίας και αποστείρωσης χειρουργείου, απαραίτητο ελάχιστο εμβαδόν 8 m2 ανά αίθουσα χειρουργείου.
Ο χώρος αυτός θα μπορεί να είναι κοινός για δύο ή περισσότερες χειρουργικές
αίθουσες με εμβαδόν 6 m2 ανά αίθουσα.
28. Χώρος προνάρκωσης και προετοιμασίας ασθενούς. Ανά χειρουργική αίθουσα εμβαδόν 12 m2 με ελάχιστη διάσταση 3 m. Για τις περίπλοκες θωρακοχειρουργικές και νευροχειρουργικές εγχειρήσεις εμβαδόν χώρου 18 m2.
29. Χώρος εξόδου απονάρκωσης εφόσον προβλέπεται απονάρκωση εκτός χειρουργικής αίθουσας. Εμβαδόν 10 m2 με ελάχιστη διάσταση 2,5 m. Ο χώρος αυτός θα μπορεί να είναι κοινός για 2 χειρουργικές αίθουσες με εμβαδόν 18 m2.
Ο χώρος αυτός μπορεί να είναι ενοποιημένος με τον 28 ανά χειρουργική αίθουσα οπότε το συνολικό εμβαδόν είναι 20 m2.
30. Χώρος πλύσης γιατρών εμβαδόν 8 m2 με 2 - 3 θέσεις πλύσης. Στο χώρο αυτό θα υπάρχει ιματιοθήκη για γάντια ποδιά μάσκα κ.λ.π.
Ο χώρος αυτός θα μπορεί να είναι κοινός για 2 χειρουργικές αίθουσες με εμβαδόν 12 m2.
Οι παραπάνω χώροι υποστήριξης χειρουργικής αίθουσας θα βρίσκονται σε επαφή με την χειρουργική αίθουσα με την οποία θα έχουν άμεση επικοινωνία και θα αποτελούν την σύνδεση της καθαρής ζώνης με την άσηπτη.
Στην περίπτωση που στο τμήμα προβλέπεται ορθοπεδικό χειρουργείο στη συνέχεια με αυτό θα προβλέπονται:
1. Χώρος γύψωσης με εμβαδόν 25 m2 (με κατάλληλη αποχέτευση αποβλήτων γύψου και ιδιαίτερο χώρο ακαθάρτων).
2. Αποθήκη ναρθήκων 10 m2.
β. Χώροι προσωπικού
31. Γραφεία αναισθησιολόγων. Εμβαδόν 6 m2 ανά αναισθησιολόγο. Αν υπάρχει μόνο ένα γραφείο εμβαδόν 12 m2.
Στην ζώνη αυτή θα μπορούν να βρίσκονται οι χώροι προσωπικού που έχουν αναφερθεί στην εξωτερική ζώνη (9, 10 και 11).
32. Αν οι χώροι αυτοί βρίσκονται στην εξωτερική ζώνη τότε θα υπάρχει επιπλέον στην καθαρή ζώνη ένας μικρός χώρος ανάπαυσης γιατρών και προσωπικού με office με εμβαδόν 12 m2. Η πρόσβαση του χώρου
Από τον καθαρό διάδρομο θα γίνεται μέσω προθαλάμου ελέγχου ή των αποδυτηρίων.
33. Γραφείο προϊσταμένης.
Θα βρίσκεται σε κεντρική θέση με επίβλεψη στον κεντρικό καθαρό διάδρομο. Στο χώρο αυτό γίνεται ο προγραμματισμός των χειρουργικών επεμβάσεων και προβλέπονται ράφια και ερμάρια φακέλων.
Εμβαδόν χώρου 12 m2.
34. Για μονάδες άνω των 5 χειρουργικών αιθουσών, γραφείο βοηθητικού προσωπικού με 2 m2 ανά εργαζόμενο στα χειρουργεία, σε μία βάρδια, με ελάχιστο τα 9 m2. Ο χώρος αυτός θα μπορεί να βρίσκεται και στην σηπτική ζώνη μαζί με τα γραφεία ιατρών.
γ. Βοηθητικοί χώροι
35. Χώρος φορητού ακτινολογικού μηχανήματος με εμβαδόν 3 m2. Ο χώρος αυτός μπορεί να είναι και εσοχή διαδρόμου.
36. Χώρος εμφανιστηρίου (σκοτεινός θάλαμος) εμβαδού 6 m2.
37. Αποθήκη αποστειρωμένου υλικού με εμβαδόν 6 m2.
38. Αποθήκη αναισθησιολογικού υλικού με εμβαδόν 6 m2. Ο χώρος αυτός με τον χώρο 10 θα μπορεί να ενοποιηθεί αν το τμήμα διαθέτει λιγότερες από 6 χειρουργικές αίθουσες με εμβαδόν χώρου 8 m2.
39. Μικρό εργαστήριο ταχείας εξέτασης εμβαδού 8 m2.
δ. Χώροι ανάνηψης
40. Αίθουσα ανάνηψης.
Η αίθουσα αυτή θα βρίσκεται στην καθαρή ζώνη αλλά θα έχει έξοδο προς την εξωτερική ζώνη. Θα πρέπει επίσης να έχει άμεση επικοινωνία με την μονάδα εντατικής θεραπείας και τα γραφεία αναισθησιολόγων.
Ελάχιστος αριθμός κλινών του χώρου αυτού είναι οι 3 κλίνες. Εμβαδόν χώρου 21 m2.
Ο αριθμός των κλινών θα καθορίζεται σε 1 κρεβάτι ανά χειρουργική αίθουσα και για κάθε κλίνη θα υπολογίζονται 7 m2 χώρου.
41. Στάση αδελφής - εποπτεία - καθαρά (Λινοθήκη) εμβαδόν χώρου 10 m2.
42. Χώρος ακαθάρτων ανάνηψης 4 m2 (με έξοδο στην σηπτική ζώνη).
4. Άσηπτη ζώνη.
Απαραίτητοι χώροι.
43. Στην ζώνη αυτή θα ανήκουν μόνο οι χειρουργικές αίθουσες. Κάθε αίθουσα επεμβάσεων θα διαθέτει μόνο μια χειρουργική τράπεζα. Οι γενικές χειρουργικές αίθουσες θα έχουν εμβαδόν 35 m2 με min διάσταση 5,5 m. Δεκτό είναι και μη ορθογώνιο σχήμα κάτοψης της χειρουργικής αίθουσας εφόσον αποδεικνύεται ότι εξασφαλίζεται η σωστή λειτουργία και οι συνθήκες αποστείρωσης, υγιεινής και φωτισμού του χώρου.
Ελεύθερο καθαρό ύψος χώρου 3,0 m ελάχιστο και 3,2 m βέλτιστο.
Μέγεθος καρδιοχειρουργικής αίθουσας 50 m2 με ελάχιστες διαστάσεις 7,2 x 7,0 m.
Η οφθαλμολογική και συνήθης ΩΡΛ χειρουργική αίθουσα και η αίθουσα μικροχειρουργικής θα μπορεί να έχει εμβαδόν χώρου 25 m2 με min διάσταση 5 m.
Η ορθοπεδική χειρουργική αίθουσα δεν επιτρέπεται να είναι μικρότερη των 40 m2 με ελάχιστη διάσταση τα 5,5 m.
5. Ακάθαρτη ζώνη. Η ζώνη αυτή θα έχει προσπέλαση από την εξωτερική ή ασηπτική ζώνη. Η ζώνη αυτή θα έχει προσπέλαση από την εξωτερική ή σηπτική ζώνη. Τα ακάθαρτα των χειρουργικών αιθουσών θα συγκεντρώνονται σε ιδιαίτερο χώρο προ της τελικής απομάκρυνσης τους.
44. Ο χώρος συγκέντρωσης ακαθάρτων θα μπορεί να είναι ενιαίος για όλες τις χειρουργικές αίθουσες.
Εμβαδόν χώρου ακαθάρτων 6 m2.
Για περισσότερες από 4 χειρουργικές αίθουσες ο χώρος θα αυξάνει κατά 1,5 m2 ανά αίθουσα χειρουργείου. Οι χώροι συγκέντρωσης ακαθάρτων θα μπορεί να είναι και ανά ομάδες χειρουργικών αιθουσών.
Ελάχιστο εμβαδόν χώρου 4 m2 ανά 2 αίθουσες επεμβάσεων.
45. Όταν προβλέπεται ακάθαρτος διάδρομος θα έχει ελάχιστο πλάτος 0,90 m για διέλευση τρόλεϊ.
46. Όταν προβλέπεται ακάθαρτος διάδρομος θα έχει ελάχιστο πλάτος 0,90 m για διέλευση τρόλεϊ.
Τέλος θα πρέπει να προσεχθεί η σχεδίαση των χώρων αυτών και ο τρόπος απομάκρυνσης των ακαθάρτων των χειρουργικών αιθουσών ώστε να εξασφαλίζονται οι αντίστοιχοι βαθμοί ασηψίας των αιθουσών και της καθαρής ζώνης.
γ. Απαραίτητοι χώροι - Μετρικά στοιχεία.
Όλα τα παραπάνω μετρικά στοιχεία αναφέρονται συνοπτικά στους παρακάτω πίνακες και αφορούν τις ελάχιστες απαιτήσεις των χώρων. Σε ότι αφορά τις επαυξήσεις ή ενοποιήσεις τους κατισχύουν τα αναφερόμενα αναλυτικά στις προηγούμενες παραγράφους.
Πίνακας μετρητικών στοιχείων Τμήμα Άσηπτων Χειρουργικών Επεμβάσεων
Α/Α
|
Απαραίτητοι χώροι
|
Ελάχιστη ωφέλιμη επιφάνεια (m2)
|
Ελάχιστες ωφέλιμες διαστάσεις (m)
|
Παρατηρήσεις
|
Εξωτερική ζώνη
|
1
|
Αναμονή συγγενών
|
20
|
3
|
τηλεφωνική εξυπηρέτηση
|
2
|
Ιδιωτική ενημέρωση συγγενών
|
6
|
|
|
3
|
WC ανδρών - γυναικών
|
6
|
0,90
|
|
4
|
Υποδοχή ασθενών - εποπτεία - στάση αδελφής
|
8
|
2
|
|
5
|
Αναμονή προεγχειρητικών ασθενών
|
6
|
3
|
ανά αίθουσα χειρουργείου
|
6
|
Χώρος ακαθάρτων
|
4
|
|
|
7
|
Χώρος καθαρών κλινοσκεπασμάτων
|
2
|
|
|
8
|
Αποδυτήρια - WC - ντους - χώρος προετοιμασίας εξ ασθενών
|
8
|
1
|
|
9
|
Χώρος προετοιμασίας - αναζωογόνησης ασθενών
|
12
|
3
|
Εφόσον δεν υπάρχει τμήμα επειγόντων περιστατικών
|
10
|
Γραφεία γιατρών
|
12
|
|
6 m2 ανά γιατρό
|
11
|
Αρχειοθέτηση και στατιστική επεξεργασία στοιχείων
|
10
|
|
3 m2 ανά αίθουσα χειρουργείου
|
12
|
Χώρος ανάπαυσης προσωπικού
|
16
|
3
|
με office
|
13
|
WC προσωπικού
|
6
|
0,90
|
ανδρών - γυναικών
|
14
|
Χώρος καθαριότητας
|
4
|
|
|
15
|
Επισκευή και συντήρηση εξοπλισμού
|
12
|
|
|
16
|
Αποθήκη εξοπλισμού και επίπλων
|
10
|
|
10 m2 ανά 3 χειρουργικές αίθουσες
|
17
|
Αποθήκη καθαρού μη αποστειρωμένου υλικού
|
6
|
|
|
Προστατευτική ζώνη
|
18
|
Χώρος αλλαγής
|
12
|
3
|
|
19
|
Παραμονή βοηθητικού προσωπικού - εναπόθεση φορείων
|
10
|
|
3 m2 ανά αίθουσα χειρουργείου
|
20
|
Αποδυτήρια - WC - ντους - ιματιοθήκη
|
12
|
1
|
1 αποδυτήριο - WC - ντους - ιματιοθήκη ανδρών
1 αποδυτήριο - WC - ντους - ιματιοθήκη γυναικών
για 2 χειρουργικές αίθουσες
|
21
|
Ακάθαρτα ζώνης
|
4
|
|
|
22
|
Χώρος καθαριότητας
|
6
|
|
|
23
|
Απολύμανση και αποστείρωση αναισθησιολογικού υλικού
|
10
|
3
|
|
24
|
Αποθήκη φαρμάκων - ορών
|
6
|
|
|
25
|
Πλύση - απολύμανση χειρουργικών φαρμάκων και τρόλεϊ
|
9
|
|
|
26
|
Αποθήκη ραδιενεργών υλικών
|
4
|
|
Εφόσον γίνονται εγχειρήσεις που απαιτούν τη χρήση ραδιενεργών ουσιών
|
Καθαρή ζώνη
|
27
|
Εργασία και αποστείρωση χειρουργείων
|
8
|
3
|
ανά αίθουσα χειρουργείου 6 m2 όταν είναι κοινός
|
28
|
Προνάρκωση προετοιμασία ασθενών
|
12
|
3
|
Για θωρακοχειρουργικές - νευροχειρουργικές 18 m2 ανά αίθουσα
|
29
|
Έξοδος - απονάρκωση *
|
10
|
2,5
|
|
18
|
|
Όταν είναι κοινός για δυο χειρουργικές αίθουσες
|
20
|
|
Όταν είναι κοινός με τον χώρο προνάρκωσης ανά χειρουργική αίθουσα
|
30
|
Πλύση γιατρών
|
8
|
2
|
με 2-3 θέσεις πλύσης γιατρών
|
12
|
|
Όταν είναι κοινός για δυο χειρουργικές αίθουσες
|
31
|
Γραφεία αναισθησιολόγων
|
12
|
|
6 m2 ανά γιατρό
|
32
|
Ανάπαυση γιατρών- προσωπικού
|
12
|
3
|
με δυνατότητα χώρου office
|
33
|
Γραφείο προϊσταμένης
|
12
|
|
ράφια - ερμάρια φακέλλων
|
34
|
Γραφείο βοηθητικού προσωπικού
|
12
|
|
Μόνο για μονάδες άνω των 5 χειρουργικών αιθουσών
|
35
|
Φορητό ακτινολογικό μηχάνημα
|
3
|
2
|
Μπορεί να είναι εσοχή διαδρόμου
|
36
|
Εμφανιστήριο
|
6
|
2
|
|
37
|
Αποθήκη αποστειρωμένου υλικού
|
6
|
2
|
|
38
|
Αποθήκη αναισθησιολογικού υλικού
|
6
|
2
|
|
39
|
Εργαστήριο ταχείας εξέτασης
|
8
|
2
|
|
40
|
Αίθουσα ανάνηψης
|
21
|
3
|
για 3 κλίνες
|
41
|
Στάση αδελφής - εποπτεία - καθαρά (λινοθήκη)
|
10
|
3
|
|
42
|
Ακάθαρτα ανάνηψη
|
4
|
|
|
Άσηπτη ζώνη
|
44
|
Αίθουσα χειρουργείων
|
35
|
5,5
ύψος 3,0
|
|
Καρδιοχειρουργική αίθουσα
|
50
|
7,0
ύψος 3,0
|
|
Οφθαλμολογική χειρουργική ΩΡΛ αίθουσα και μικροχειρουργικής
|
25
|
5
ύψος 3,0
|
|
Ορθοπεδική χειρουργική αίθουσα
|
40
|
5
ύψος 3,0
|
|
45
|
Χώρος ακάθαρτων χειρουργικών αιθουσών
|
6
|
|
για 4 χειρουργικές αίθουσες
|
4
|
|
για 2 χειρουργικές αίθουσες
|
46
|
Ακάθαρτος διάδρομος *
|
|
0,90
|
|
* Εφόσον προβλέπεται
3.1.β. Τμήμα Σηπτικών Χειρουργικών Επεμβάσεων
Ι. Ορισμοί
Στο τμήμα αυτό θα γίνονται σηπτικές επεμβάσεις προγραμματισμένες και επείγουσες για εσωτερικούς και εξωτερικούς ασθενείς.
ΙΙ. Αρχές σχεδιασμού
α)1. Θέση του τμήματος.
Το τμήμα αποτελεί ανεξάρτητο λειτουργικό σύνολο χώρων μέσα στο κτιριακό συγκρότημα της κλινικής. Εφ' όσον υπάρχει τμήμα ενδοσκοπήσεων το σηπτικό χειρουργείο θα μπορεί να βρίσκεται στην ίδια λειτουργική ενότητα με αυτό και οπωσδήποτε στην εξωτερική ζώνη για την αποφυγή μολύνσεων.
α)2. Σχέση με άλλα τμήματα.
Άμεση σχέση:
1. Με το τμήμα των ενδοσκοπήσεων.
2. Με το συγκρότημα των Άσηπτων Χειρουργικών Επεμβάσεων εφόσον υπάρχει:
Έμμεση σχέση:
1. Το Τμήμα Ακτινοδιάγνωσης.
2. Την Αποστείρωση.
3. Τα διαγνωστικά Εργαστήρια.
α)3. Δυναμικότητα του τμήματος
Σε κάθε κλινική η οποία έχει κλίνες του χειρουργικού τομέα μπορεί να υπάρχει και ένα τμήμα σηπτικών χειρουργικών επεμβάσεων με μία τουλάχιστον χειρουργική αίθουσα στο γενικότερο συγκρότημα των χειρουργείων της κλινικής.
β. Λειτουργική οργάνωση.
1. Χώρος αναμονής 15 m2.
2. WC ανδρών - γυναικών 6 m2.
3. Στάση αδελφής και εργασία αδελφής με εποπτεία στον χώρο αναμονής.
4. Αποδυτήρια - WC - ντους προετοιμασίας ασθενών 8 m2.
5. Αίθουσα επεμβάσεων. Εμβαδόν χώρου 25 m2 με min διάσταση τα 5 m.
6. Χώρος πλύσης γιατρών εμβαδόν 4 m2.
Ο χώρος αυτός θα έχει απ' ευθείας είσοδο στην αίθουσα επεμβάσεων.
7. Αποθήκη αποστειρωμένου υλικού σε επαφή με την αίθουσα επεμβάσεων 4 m2.
8. Χώρος ακαθάρτων 2 m2 ανά χειρουργική αίθουσα.
9. Γραφείο γιατρού - εξέτασης και ενημέρωσης με εμβαδόν 10 m2.
Ο χώρος αυτόν θα υπάρχει μόνον όταν τα τμήμα αποτελεί ανεξάρτητη ενότητα από το τμήμα των ενδοσκοπήσεων.
10. Μικρός χώρος ανάνηψης 22 κλινών 16 m2.
11. Αποδυτήρια προσωπικού ανδρών γυναικών 16 m2 μόνον εφόσον το Τμήμα είναι ανεξάρτητο από το τμήμα ενδοσκοπήσεων. Στην περίπτωση που τα τμήματα είναι ενοποιημένα θα έχει κοινά αποδυτήρια με το τμήμα ενδοσκοπήσεων.
Σημείωση:
Στην περίπτωση ύπαρξης και δεύτερης αίθουσας σηπτικών χειρουργικών επεμβάσεων οι χώροι 1, 2, 3, 6, 7, 8, 9, 11, 12 θα μπορούν να εξυπηρετούν και τις δύο αίθουσες.
Μόνο ο χώρος αποδυτηρίων - WC - ντους προετοιμασίας ασθενών θα διπλασιαστεί σε 16 m2 και ο χώρος ανάνηψης θα γίνει 20 m2 ώστε να παραλάβει μια ακόμα κλίνη.
γ. Απαραίτητοι χώροι - μετρικά στοιχεία
Όλα τα παραπάνω μετρικά στοιχεία αναφέρονται συνοπτικά στους παρακάτω πίνακες και αφορούν τις ελάχιστες απαιτήσεις χώρων. Σε ότι αφορά τις επαυξήσεις ή ενοποιήσεις τους και ισχύουν τα αναφερόμενα αναλυτικά στην παράγραφο β.
Πίνακας μετρητικών στοιχείων Τμήμα Σηπτικών Επεμβάσεων
Α/Α
|
Απαραίτητοι χώροι
|
Ελάχιστη ωφέλιμη επιφάνεια (m2)
|
Ελάχιστες ωφέλιμες διαστάσεις (m)
|
Παρατηρήσεις
|
Εξωτερική ζώνη
|
1
|
Χώρος αναμονής
|
15
|
3
|
τηλεφωνική εξυπηρέτηση
|
2
|
WC ανδρών - γυναικών
|
6
|
0,90
|
|
3
|
Στάση αδελφής - εργασία
|
|
2
|
|
4
|
Αποδυτήρια - WC - ντους ασθενών
|
8
|
1
|
|
5
|
Αίθουσα επεμβάσεων
|
25
|
5
|
|
6
|
Πλύση γιατρών
|
4
|
2
|
με δυο θέσεις πλύσης
|
7
|
Αποθήκη αποστειρωμένων
|
4
|
|
|
8
|
Χώρος ακαθάρτων
|
2
|
|
ανά χειρουργική αίθουσα
|
9
|
Γραφείο - εξεταστήριο γιατρού
|
10
|
|
|
10
|
Ανάνηψη
|
16
|
3
|
για δυο κλίνες
|
11
|
Αποδυτήρια προσωπικού
|
16
|
|
ανδρών - γυναικών
|
3.1.γ. Τμήμα: Ενδοσκοπήσεων
Ι. Αντικείμενο - σκοπός
Στο Τμήμα Ενδοσκοπήσεων γίνονται οι εξετάσεις οργάνων μέσω φυσικών ή τεχνητών διόδων (οδεύσεων).
Οι ενδοσκοπικές μέθοδοι περιλαμβάνουν βρογχοσκοπήσεις λαρυγγοσκοπήσεις, κυστοσκοπήσεις, γαστροσκοπήσεις και συναφείς εξετάσεις.
ΙΙ. Αρχές σχεδιασμού
α)1. Θέση του τμήματος.
Το Τμήμα αποτελεί ανεξάρτητο λειτουργικό σύνολο χώρων μέσα στο κτιριακό συγκρότημα της Κλινικής.
Η θέση του θα πρέπει να διασφαλίζει:
α) αποκλειστική χρήση των χώρων χωρίς παρεμβολή άλλων λειτουργιών.
β) αποφυγή μολύνσεων από επαφή του με άλλα τμήματα αλλά και μέσα σ' αυτό λόγω του είδους της διάγνωσης.
α)2. Σχέση του με άλλα τμήματα
Άμεση σχέση: με τα χειρουργεία των αντίστοιχων επεμβάσεων.
Έμμεση σχέση:
1. Με την Αποστείρωση
2. Με τα Εξωτερικά Ιατρεία
3. Με τα διαγνωστικά Εργαστήρια
α)3. Δυναμικότητα του τμήματος
Σε μεγάλες μονάδες (άνω των 200 Κλινών) ο αριθμός των αιθουσών ενδοσκοπήσεων υπολογίζεται στο ήμισυ των χειρουργικών αιθουσών της κλινικής.
Η ελάχιστη λειτουργικά δυναμικότητα είναι ένα συγκρότημα δύο αιθουσών.
β. Λειτουργική οργάνωση
β)1. Προϋποθέσεις λειτουργίας
Στο τμήμα ενδοσκοπήσεων απαιτούνται παρόμοιες συνθήκες ασηψίας με τα χειρουργεία. Για τον λόγο αυτό οι ίδιες προϋποθέσεις που έχουν αναφερθεί στο τμήμα χειρουργικών επεμβάσεων ισχύουν και γι' αυτό και κύρια οι προϋποθέσεις: 3, 4, 7, 8, 9.
Επί πλέον λόγω της μεγάλης ποσότητας αποστειρωμένου νερού που χρησιμοποιείται κατά την εξέταση είναι απαραίτητη η πρόβλεψη αποχέτευσης δαπέδου στις αίθουσες ενδοσκοπήσεων.
Βασικό στοιχείο στο σχεδιασμό είναι η εξασφάλιση ασηψίας εργαλείων.
β)2. Λειτουργικές ενότητες.
Το τμήμα θα διαχωρίζεται σε τέσσερις ζώνες.
1. Εξωτερική ζώνη (ή σηπτική).
Εκεί βρίσκεται η είσοδος - έξοδος του τμήματος, χώροι υποδοχής γραφείων διοικητικών διαδικασιών, αναμονές, παραλαβή καθαρών προμηθειών, βοηθητικοί χώροι και γραφεία - εξεταστήρια γιατρών - αναισθησιολόγων, αποδυτήρια ασθενών και προετοιμασίας τους, αποθήκη χώρος καθαρίστριας.
2. Καθαρή ζώνη
Περιλαμβάνει: αποδυτήρια προσωπικού, διάδρομο, χώρους επικουρικών εξυπηρετήσεων, γραφείο προϊσταμένης (αν προβλέπεται), φαρμακείο, ανάνηψη ασθενών, χώρους αποθήκευσης αποστειρωμένου υλικού, χώρους πλύσης χειρών γιατρών (αν δεν προβλέπονται εντός των αιθουσών ενδοσκοπήσεως και χώρο εμφανιστηρίου.
3. Άσηπτη ζώνη
Περιλαμβάνει: τις αίθουσες ενδοσκοπήσεων και τον χώρο προετοιμασίας άσηπτου υλικού τους.
4. Ακάθαρτη ζώνη
Περιλαμβάνει τους χώρους συλλογής ακαθάρτων είτε αυτοί είναι ένας ανά δίδυμη αίθουσα, ή διάδρομος αποκομιδής τους ή ένας κεντρικός χώρος συλλογής ακαθάρτων και αποστειρωμένων φαίνεται διαγραμματικά στο διάγραμμα της επόμενης σελίδες.
1. Εξωτερική ζώνη
α. Χώροι συγγενών
Οι χώροι αναμονής συγγενών - συνοδών θα πρέπει να βρίσκονται εκτός του τμήματος σε άμεση γειτνίαση με αυτό και θα περιλαμβάνουν τους χώρους.
1. Αναμονή συγγενών 10 m2 (με φωτισμό - αερισμό και τηλεφωνική εξυπηρέτηση).
2. WC ανδρών - γυναικών 6 m2.
Σημείωση: Οι χώροι αυτοί μπορεί να είναι ενοποιημένοι με τον αντίστοιχο των χειρουργικών επεμβάσεων αν βρίσκονται σε άμεση γειτνίαση.

Ενδεικτικό διάγραμμα κυκλοφοριών χώρων ενδοσκοπήσεων
β. Είσοδος τμήματος
3. Υποδοχή ασθενών - εποπτεία - στάση αδελφής 8 m2.
4. Χώρος αναμονής ασθενών - φορείων 10 m2 ανά δίδυμη αίθουσα ενδοσκοπήσεων με παροχή αναψυκτικών.
5. Χώρος ακαθάρτων 4 m2.
6. Χώρος καθαρού ιματισμού 4 m2.
7. Δύο αποδυτήρια με WC - ντους και χώρο προετοιμασίας ασθενών εμβαδού 10 m2 κατ' ελάχιστο για κάθε ομάδα δίδυμων αιθουσών (για κάθε επί πλέον αίθουσα ενδοσκοπήσεων + 6 m2).
Θα διαθέτουν ντουλάπια με κλειδί (lockers) για τη φύλαξη του ατομικού ρουχισμού των ασθενών μέχρι την έξοδο τους από το τμήμα (4 ντουλάπια ανά αποδυτήριο).
8. Επίσης απαιτείται μικρός χώρος υποαναμονής με δύο καθίσματα για τους προετοιμασμένους ασθενείς για το διάστημα μέχρι να οδηγηθούν στις αίθουσες ενδοσκόπησης, εμβαδού τουλάχιστον 4 m2, με άμεση έξοδο στον προ των αιθουσών διάδρομο.
γ. Χώροι προσωπικού
9. Χώροι γραφείων γιατρών
Ανά δίδυμη ομάδα αιθουσών προβλέπεται ένας χώρος γραφείου - εξεταστήριου 12 m2 (Η εξέταση είναι απαραίτητη πριν από την ενδοσκόπηση για τους εξωτερικούς ασθενείς ή τα επείγοντα περιστατικά).
10. Ένας τουλάχιστον χώρος γραφείου - εξεταστήριου αναισθησιολόγου εμβαδού 10 m2.
11. Χώρος αρχειοθέτησης και στατιστικής επεξεργασίας στοιχείων 9 m2 ανά ομάδα 2 αιθουσών κατ' ελάχιστο.
12. Χώρος γραφείου κίνησης ασθενών, κλεισίματος ραντεβού κ.λ.π. 10 m2. (Ο χώρος βρίσκεται δίπλα στο χώρο αναμονής ασθενών).
13. Χώρος ανάπαυσης προσωπικού με μικρό office 9 m2.
δ. Βοηθητικοί χώροι
14. Χώρος καθαρίστριας 4 m2.
15. Επισκευή και συντήρηση εξοπλισμού του τμήματος 6 m2.
16. Αποθήκη εξοπλισμού και επίπλων 10 m2.
2. Καθαρή ζώνη
17. Τα αποδυτήρια προσωπικού πρέπει να είναι δύο ανδρών - γυναικών με ελάχιστο εμβαδόν για μία δίδυμη αίθουσα ενδοσκοπήσεων 10 m2 ανά αποδυτήριο. Θα πρέπει να έχουν είσοδο από την εξωτερική ζώνη και έξοδο στην καθαρή ή την άσηπτη ζώνη.
Θα έχουν WC - ντους και ντουλάπια με κλειδί για φύλαξη των ενδυμάτων του προσωπικού όσα και του εξυπηρετούμενου ανά βάρδια προσωπικού.
18. Γραφείο προϊσταμένης (αν προβλέπεται) στο προσωπικό 10 m2.
19. Η Ανάνηψη είναι ένας πάρα πολύ σημαντικός για το τμήμα χώρος. Οι βασικές του προδιαγραφές είναι ίδιες με τις αντίστοιχες της ανάνηψης χειρουργείων. Στο χώρο αυτόν οδηγούνται μετά την ενδοσκόπηση οι ασθενείς που έχουν δεχθεί προενδοσκοπική χορήγηση φαρμακευτικών σκευασμάτων προετοιμασίας ή νάρκωση (κολονοσκόπηση). Η απονάρκωση επιτελείται στο χώρο ενδοσκόπησης όμως στην ανάνηψη ο ασθενής παραμένει σε επιτήρηση για την πλήρη αποκατάσταση των φυσιολογικών του λειτουργιών (κυκλοφορία, αναπνοή, συνείδηση). Επίσης εκεί μπορεί να εκτελεσθούν επείγουσες λειτουργίες αναζωογόνησης (καρδιοαγγειακής - αναπνευστικής) σε περίπτωση ανάγκης. Η διάρκεια παραμονής του ασθενή μπορεί να διαρκέσει μέχρι και 4 ώρες. Λόγω μικρής διάρκειας της εξέτασης 10-20 min σε σχέση με τον χρόνο ανάνηψης (1 ώρα κατά μέσο όρο) η αναλογία κλινών ανάνηψης προς κλίνες εξέτασης είναι διαφορετική από των χειρουργείων.
Μία αναλογία 1:3 πρέπει να θεωρηθεί σαν ελάχιστη δηλαδή 3 κλίνες ανάνηψης - παρακολούθησης ανά αίθουσα εξέτασης. (Δηλαδή 6 κλίνες για μία δίδυμη μονάδα ενδοσκόπησης). Σημειωτέον ότι οι εξωτερικοί ασθενείς μετά την ενδοσκόπηση θα πρέπει να μπορούν να φύγουν περπατώντας από το τμήμα σε αντίθεση με τις χειρουργικές επεμβάσεις όπου πηγαίνουν με φορείο σε άλλο τμήμα όπου ολοκληρώνεται η διαδικασία ανάρρωσης τους. Ελάχιστη επιφάνεια του χώρου ανάληψης είναι 50 m2. Η απόσταση από την κλίνη (ή φορείο) μέχρι τον τοίχο πρέπει να είναι 75 cm και μεταξύ κλινών ελεύθερη απόσταση 1,20 m.
20. Μέσα στο χώρο απαιτείται μικρή στάση αδελφής με νιπτήρα και πάγκο επίβλεψης. Ο χώρος πρέπει να επικοινωνεί με το φαρμακείο το χώρο καθαρού ιματισμού καθώς και με μικρό χώρο ακαθάρτων ελαχίστου εμβαδού 4 m2.
21. Φαρμακείο. Το φαρμακείο είναι μικρός χώρος φύλαξης φαρμακευτικού υλικού που είτε είναι ανεξάρτητος εμβαδού 6 m2 είτε αποτελεί τμήμα του χώρου εργασίας προϊσταμένης του τμήματος (εφόσον υπάρχει).
22. Χώρος φύλαξης αποστειρωμένου υλικού.
Ο χώρος αποστειρωμένου υλικού της μονάδας είναι ένας μικρός χώρος 10 m2 όπου συγκεντρώνεται το αποστειρωμένο υλικό που έρχεται είτε από την Αποστείρωση ή από εξωτερικούς προμηθευτές και ακολούθως διανέμεται στο τμήμα.
23. Εφόσον δεν προβλέπεται μέσα στις αίθουσες χώρος πλύσης χειρών των γιατρών ενδοσκόπων μπορεί να γίνεται σε ενιαίο ανά 2 αίθουσες προθάλαμο με προδιαγραφές αντίστοιχες με των χειρουργείων. Εκεί γίνεται και η ένδυση του προσωπικού με μάσκες - ρόμπες - γάντια ανάλογα με την περίπτωση. Ελάχιστο εμβαδόν χώρου 6 m2.
24. Μια εσοχή 6 m2 φορητού ακτινολογικού μηχανήματος απαιτείται συνοδευόμενη από μικρό χώρο εμφανιστηρίου συνολικού εμβαδού 10 m2.
3. Άσηπτη ζώνη.
25. Οι δίδυμες αίθουσες ενδοσκοπήσεων λειτουργούν ανά μία εναλλακτικά κατά τη διάρκεια του καθαρισμού, απολύμανσης και προετοιμασίας της άλλης.
Το απαραίτητο εμβαδόν ανά αίθουσα είναι 25 m2 με ελάχιστη διάσταση πλευράς 4 m.
Το καθαρό ελεύθερο ύψος min 2,70 m.
26. Χώρος αποστειρωμένου υλικού.
Ο χώρος αυτός είναι μαζί με την ανάνηψη ένας από τους βασικότερους χώρους υποστήριξης του τμήματος. Τοποθετείται μεταξύ των δύο αιθουσών ενδοσκοπήσεων οι οποίες επικοινωνούν άμεσα με αυτό με πτυσσόμενες θυρίδες ώστε τα κοινά ηλεκτρονικά μηχανήματα των δύο αιθουσών ενδοσκόπησης να έχουν λήψη και από τις δύο αίθουσες.
Επίσης ο κινητός εξοπλισμός νάρκωσης να μπορεί να μεταφέρεται μέσω αυτού στις αίθουσες. Ο χώρος υποδιαιρείται σε δύο περιοχές: την περιοχή αποστείρωσης και την περιοχή τακτοποίησης. Η πρώτη περιοχή διαθέτει ειδικές γούρνες καθαρισμού (από ανοξείδωτο χάλυβα) των μηχανημάτων ενδοσκόπησης.
Η δεύτερη περιοχή τακτοποίησης μηχανημάτων χρησιμοποιείται για αποθήκευση ενδοσκοπίων και σάκων μεταφοράς τους και των υπολοίπων εργαλείων σε άσηπτο περιβάλλον.
Εμβαδόν χώρου 15 m2.
Εφόσον υπάρχουν κοινά για τις δύο αίθουσες ηλεκτρονικά μηχανήματα να προβλέπεται ο κατάλληλος χώρος για την τοποθέτηση και την λειτουργία τους.
4. Ακάθαρτη ζώνη.
27. Προβλέπεται χώρος αποθήκευσης ακαθάρτων 4 m2 ανά δύο αίθουσες.
28. Κεντρικός χώρος συλλογής ακαθάρτων του τμήματος ελάχιστου μεγέθους 6 m2.
γ. Απαραίτητοι χώροι - μετρικά στοιχεία
Όλα τα παραπάνω μετρικά στοιχεία αναφέρονται συνοπτικά στους παρακάτω πίνακες που αφορούν τις ελάχιστες απαιτήσεις των χώρων. Σε ότι αφορά τις επαυξήσεις ή ενοποιήσεις τους κατισχύουν τα αναφερόμενα αναλυτικά στο κεφάλαιο β.
Σημείωση: Οι παρακάτω αναφερόμενοι χώροι υποστήριξης αφορούν τις ελάχιστες απαιτήσεις για 2 αίθουσες ενδοσκόπησης. Το εμβαδόν αίθουσας ενδοσκόπησης αφορά την μία αίθουσα από τις δίδυμες σαν ελάχιστη απαίτηση.
Πίνακας μετρητικών στοιχείων Τμήμα Ενδοσκοπήσεων
Α/Α
|
Απαραίτητοι χώροι
|
Ελάχιστη ωφέλιμη επιφάνεια (m2)
|
Ελάχιστες ωφέλιμες διαστάσεις (m)
|
Παρατηρήσεις
|
Εξωτερική ζώνη
|
1
|
Αναμονή συγγενών
|
10
|
3
|
τηλεφωνική εξυπηρέτηση
|
2
|
WC ανδρών - γυναικών
|
6
|
0,90
|
|
3
|
Υποδοχή ασθενών - εποπτεία - στάση αδελφής
|
8
|
|
|
4
|
Αναμονή ασθενών - φορείου
|
10
|
3
|
ανά δυο αίθουσες ενδοσκοπήσεων με παροχή αναψυκτικών
|
5
|
Ακάθαρτα
|
4
|
|
|
6
|
Καθαρός ιματισμός
|
4
|
|
|
7
|
Αποδυτήρια - WC - ντους - χώρος προετοιμασίας ασθενών
|
10
|
1
|
Δυο ενότητες ανδρών - γυναικών θα υπάρχουν ντουλάπια ατομικού ρουχισμού
|
8
|
Χώρος υποαναμονής
|
4
|
2
|
Μπορεί να είναι εσοχή διαδρόμου
|
9
|
Γραφεία γιατρών
|
12
|
|
6 m2 ανά γιατρό
|
10
|
Γραφείο αναισθησιολόγου - εξεταστήριο
|
10
|
|
|
11
|
Αρχειοθέτηση και στατιστική επεξεργασία στοιχείων
|
9
|
|
Ανά ομάδα δυο αιθουσών
|
12
|
Γραφείο κίνησης ασθενών
|
10
|
|
Σε επαφή με το χώρο αναμονής ασθενών
|
13
|
Χώρος ανάπαυσης προσωπικού
|
9
|
3
|
Με δυνατότητα χώρου office
|
14
|
Χώρος καθαριότητας
|
4
|
|
|
15
|
Επισκευή και συντήρηση εξοπλισμού
|
6
|
2
|
|
16
|
Αποθήκη εξοπλισμού και επίπλων
|
10
|
2
|
|
Καθαρή ζώνη
|
17
|
Αποδυτήρια προσωπικού - WC - ντους - ιματιοθήκη
|
20
|
1
|
Δυο ομάδες. Μία ανδρών και μία γυναικών.
|
18
|
Γραφείο προϊσταμένης
|
10
|
|
Θα υπάρχει μόνο αν προβλέπεται προϊσταμένη τμήματος
|
19
|
Ανάνηψη (6 κλινών)
|
50
|
6
|
Για 2 αίθουσες ενδοσκόπησης. Περιλαμβάνονται 4 m2 για στάση αδελφής
|
20
|
Χώρος ακαθάρτων
|
4
|
|
|
21
|
Φύλαξη φαρμακευτικού υλικού
|
6
|
|
|
22
|
Φύλαξη αποστειρωμένου υλικού
|
10
|
|
|
23
|
Πλύση γιατρών
|
6
|
2
|
|
24
|
Φορητό ακτινολογικό μηχάνημα
|
10
|
2
|
Μπορεί να είναι εσοχή διαδρόμου
|
Άσηπτη ζώνη
|
25
|
Αίθουσα ενδοσκοπήσεων
|
25
|
4
|
|
26
|
Αποστειρωμένο υλικό
|
15
|
3
|
Για δυο αίθουσες ενδοσκοπήσεων
|
27
|
Αποθήκη ακαθάρτων
|
4
|
|
Ανά δυο αίθουσες
|
28
|
Κεντρικός χώρος συλλογής ακαθάρτων
|
6
|
|
|